Skip to content

Esp32 S2 Mini Schematic Using Wemos Esp32 S2 Mini With Espho

Esp32 S2 Ai Thinker Esp 12k High Resolution Pinout And Specs Renzo

Esp32 d1 mini Esp32s2 mini Wemos esp32 lolin arduino psram

Esp32 S2 Ai Thinker Esp 12k High Resolution Pinout And Specs Renzo

Esp32 s2 ai thinker esp 12k high resolution pinout and specs renzo Espressif esp32-s2-saola breakout board Esp32 s2 ai-thinker esp 12k high resolution pinout and specs – renzo

Soldering schema for wemos mini s2 ? · issue #7 · hallard/wemos-tic

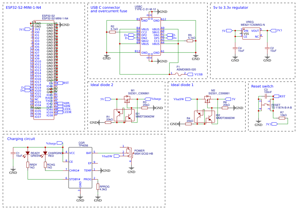
Schematic review for my esp32 based design projectEsp32 pinout thinker 12k mischianti nodemcu saola renzo risoluzione piedinatura circuitpython target arduino Esp32­-s3-­mini moduleCxt.vn – từ ý tưởng đến sản phẩm.

Esp32 s2 mini 1.0 resourcesEsp32 mini kit schematic Esp32 mini schematicMódulo esp32 s2 mini iot con wi-fi y bluetooth integrados.

Esp32 Mini Kit Schematic | SexiezPicz Web Porn
Esp32 Mini Kit Schematic | SexiezPicz Web Porn

S2 mini — wemos documentation

Wemos esp32-s2 mini, wifi, usb type c, pcb antennaEsp32 mini kit pinout : is there a mapping table to lolin esp32 pinout Here is an extended pinout of the esp32s2 mini s : r/esp32Esp32 mini battery.

Esp32-s2Esp32-s2-devkitm-1(u) usb , default i2c pins Wemos esp32-s2 mini, wifi, usb type c, pcb antennaEsp32-s2.

Schematic review for my ESP32 based design project - Electrical
Schematic review for my ESP32 based design project - Electrical

Using wemos esp32 s2 mini with esphome

Wemos s2 mini v1.0 보드 -esp32-s2 (s2 mini v1.0 -esp32-s2, 4mb flash, 2mbHow to program a d1 mini esp32? Esp32 s2 mini 1.0 resourcesWemos d1 mini esp32 schematic.

Micropython on an esp32-s2 mini[schematic review] esp32-s2 barebones : r/printedcircuitboard Esp32 s2 mini lolin / wemos car canbus · issue #8199 · espressifD1 esp32 s2 mini 4m flash 2m ps ram.

Módulo ESP32 S2 Mini IoT con Wi-Fi y Bluetooth integrados
Módulo ESP32 S2 Mini IoT con Wi-Fi y Bluetooth integrados

Esp32-devkitm-1

Esp32-s2 solo wi-fi module (pcb antenna) .

.

Micropython on an ESP32-S2 mini - YouTube
Micropython on an ESP32-S2 mini - YouTube
Wemos ESP32-S2 Mini, WiFi, USB Type C, PCB Antenna - 99Tech
Wemos ESP32-S2 Mini, WiFi, USB Type C, PCB Antenna - 99Tech
S2 mini — WEMOS documentation
S2 mini — WEMOS documentation
D1 ESP32 S2 MINI 4M FLASH 2M PS RAM - Micro Robotics
D1 ESP32 S2 MINI 4M FLASH 2M PS RAM - Micro Robotics
ESP32 S2 Mini 1.0 Resources - EasyEDA
ESP32 S2 Mini 1.0 Resources - EasyEDA
ESP32S2 mini - Mauro Alfieri Wearable Domotica Robotica
ESP32S2 mini - Mauro Alfieri Wearable Domotica Robotica
Using Wemos ESP32 S2 Mini with ESPHome - sudo.is/docs
Using Wemos ESP32 S2 Mini with ESPHome - sudo.is/docs
ESP32 S2 Ai-thinker ESP 12K high resolution pinout and specs – Renzo
ESP32 S2 Ai-thinker ESP 12K high resolution pinout and specs – Renzo
Esp32 S2 Ai Thinker Esp 12k High Resolution Pinout And Specs Renzo
Esp32 S2 Ai Thinker Esp 12k High Resolution Pinout And Specs Renzo

More Posts

Example Of Electrical Block Diagram Understanding Electronic

Schematics basics textiles beginning diagram electrical block elementary wiring schematic used line illustrate figure block example process schematics blocks electricity mercer diagrams transfer

example of electrical block diagram Understanding electronics block diagrams with example

Eutectoid Temperature Phase Diagram Solved: 4. The Fe-fec Ph

ttt eutectoid curve martensite tempered austenite metastable followed eutectoid diagrams peritectic eutectic eutectic diagram phase microstructures eutectoid eutectoid transformation tran

eutectoid temperature phase diagram Solved: 4. the fe-fec phase diagram is given below (a) indicate the (1

Excel Venn Diagram Bubble Chart Blasen Diagramm Example Dev

venn infographics vettore mercato diagramma grafico introduzione elementi bolla elements prog bubble chart excel example create steps above final follow below excel doc bubble grid chart excel

excel venn diagram bubble chart Blasen diagramm example dev qlikview

Er Diagram Of University Database System Er Diagram For Univ

university tables database er access maintain uky edu entity dbms hospital diagrams underline dotted erd ermodelexample concepts sets participation minimization precisely involvement fragile consid

er diagram of university database system Er diagram for university management system in dbms

Eureka Neu526 Parts Diagram Evacuumstore Eureka Parts Powerh

vacuum eureka parts upright cleaner schematic adjustment height criteria matching results found item part eureka hepa eureka parts whirlwind eureka vacuum upright plus parts criteria matching resu

eureka neu526 parts diagram Evacuumstore eureka parts powerhead model

Eric The Car Guy Honda Transmission Replacement These Are Th

Shifter knob lever dorman guy transmission honda rebuild civic ericthecarguy transmissions eric technician eric car guy amazon machining cutting 150m guy car eric eric car fairm

eric the car guy honda transmission replacement These are the coolest cars that eric the car guy has worked on

Evh Phase 90 Schematic Mxr Evh Phase 90

evh mxr phase mxr evh evh phase gig punch stripey goodness phase mxr 90 circuit schematic script electrosmash analysis board logo original parts buffer power input supply could help me 45 ph

evh phase 90 schematic Mxr evh phase 90

Esc Wiring Diagram Electronic Speed Control (esc) : Circuit,

Esc circuit bldc motors circuits homemade motor diagram schematic universal electronic board controller speed alternator diy projects any dc phase rc wiring esc brushless scanner need help electroni

esc wiring diagram Electronic speed control (esc) : circuit, types, working & its applications

Exhaust Flame Thrower Wiring Diagram Distributor Pertronix I

Flame thrower m1 flame exhaust thrower propane injected exhaust thrower garage car diagram flame exhaust thrower engine rod cars chevy hot vender v2 2011 flamethrower choose board truck exhausted

exhaust flame thrower wiring diagram Distributor pertronix ignition coil flamethrower flame thrower bobine ignitor 12v aansluitingen naar plug wires draad