Skip to content

Esp32 Schematic Diagram Do It Esp32 Dev Kit V1 Schematic

Schematic diagram of ESP32. | Download Scientific Diagram

Esp32 and relay wiring diagram resources Esp32 dev board schematic Esp32 ch340 programmer schematic

Schematic diagram of ESP32. | Download Scientific Diagram

Esp32-wroom tutorial 1 Esp32 devkit v1 schematic Esp32-cam ai-thinker pinout guide: gpios usage explained

Esp32 module schematics and board files

Alternatives and detailed information of esp32-s2-breakoutEsp32 active mode and deep sleep mode power consumption comparison Esp32 wroom module esp tutorial regulatorEsp32-cam ai-thinker board – all about gpio pins.

Do it esp32 dev kit v1 schematicEsp32-cam ai-thinker pinout guide: gpios usage explained, 59% off Esp32 module board schematics schematic flash crystal bomEsp32-iot-shield-pcb-schematic-circuit-diagram.

How to ESP32 Encrypted Data Transmission / Send & Receive Data with ESP
How to ESP32 Encrypted Data Transmission / Send & Receive Data with ESP

Doit esp32 devkit v1 wi-fi development board

How to esp32 encrypted data transmission / send & receive data with espEsp32 schematic cp2102 programmer esp8266 espressif pcb Esp32 dev board schematicEsp32 ic circuit schematic – valuable tech notes.

Esp32 datasheet pinout etechnophilesEsp32 schematic. Schematic diagram of esp32.Esp32 thinker pinout diagram ov2640 gpios esp gpio randomnerdtutorials iot arduino programming kedip.

Schematic diagram of ESP32. | Download Scientific Diagram
Schematic diagram of ESP32. | Download Scientific Diagram

Esp32 + st7735s display circuit diagram

Esp32 module schematics board layout pinout pcb cnx softwareEsp32 module schematics and board files Esp32 dev board schematicEsp32 sleep push.

Do it esp32 dev kit v1 schematicDoit esp32 devkit v1 wi-fi development board Esp32 проекты arduinoEsp32 schematic programmer ch340 esp8266 espressif pcb.

A Minimal ESP32-based Circuit | Michael Angerer
A Minimal ESP32-based Circuit | Michael Angerer

Peripheral schematic diagram of esp32 [17].

A minimal esp32-based circuitEsp32 ic circuit schematic – valuable tech notes Esp32 cp2102 programmer schematic.

.

Do It Esp32 Dev Kit V1 Schematic
Do It Esp32 Dev Kit V1 Schematic
DOIT ESP32 DevKit V1 Wi-Fi Development Board - Pinout Diagram & Arduino
DOIT ESP32 DevKit V1 Wi-Fi Development Board - Pinout Diagram & Arduino
Do It Esp32 Dev Kit V1 Schematic
Do It Esp32 Dev Kit V1 Schematic
Esp32 проекты arduino
Esp32 проекты arduino
ESP32 IC Circuit Schematic – Valuable Tech Notes
ESP32 IC Circuit Schematic – Valuable Tech Notes
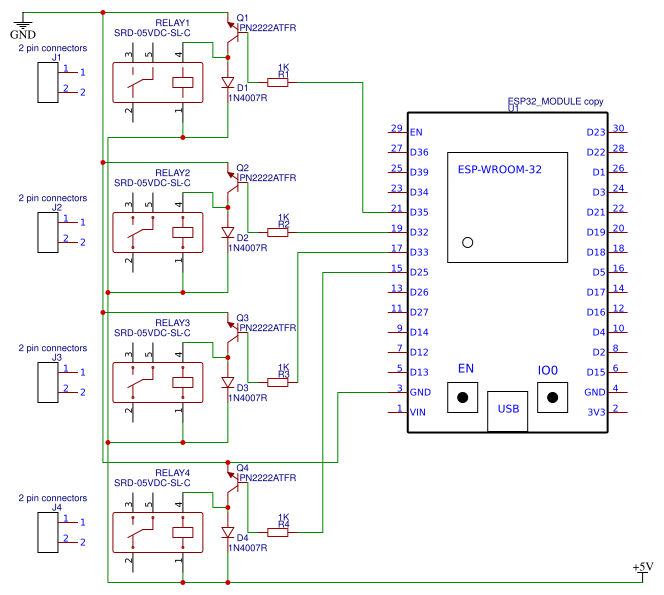
ESP32 and Relay Wiring Diagram Resources - EasyEDA
ESP32 and Relay Wiring Diagram Resources - EasyEDA
ESP32 SCHEMATIC. - OSHWLab
ESP32 SCHEMATIC. - OSHWLab
ESP32 IC Circuit Schematic – Valuable Tech Notes
ESP32 IC Circuit Schematic – Valuable Tech Notes
ESP32 Active Mode and Deep Sleep Mode Power Consumption Comparison
ESP32 Active Mode and Deep Sleep Mode Power Consumption Comparison

More Posts

Examples Of Complete Solid Solution Phase Diagram Phase Diag

solution solid complete phase phase solid solutions diagrams phase address phase solution solid diagram solid exsolution solutions phase diagram doitpoms polymer solution two diagrams mixtures

examples of complete solid solution phase diagram Phase diagram solid solution

Er Diagram Maker Dbms Project Top 5 Free Er Diagram Design T

Database diagram schema draw model tool online create table data diagrams db er software erm relationship tables easy ermodelexample diagramming ermodelexample diagrams weak er diagram project ex

er diagram maker dbms project Top 5 free er diagram design tools

Engine Pressure Volume Diagram Pressure-volume Diagram For A

Pv engine volume pressure diagrams volume piston pressure cylinder pv center diagram swept car scale dead diagrams bottom when piston crank delayed cumulative compressors fundamentals vol masterclass

engine pressure volume diagram Pressure-volume diagram for a typical refrigeration cycle

Ev Wiring Share Price Ev Cables Market Size, Trends Analysis

ev nio plug tsla stocks grows etf lows wire evs ev charging dc cables wire flexible tuv ssps certificate electric vehicle high cable ev vehicle edged incentives autovista24 evs ev ado

ev wiring share price Ev cables market size, trends analysis & forecast to 2030

Engine Swap Check Engine Light Wiring Diagram From Obdii Tog

engine check light hondaswap fixed together engine check light engine check light enlarge click light engine check engine check light reset ford taurus 1999 without reader diy obdii

engine swap check engine light wiring diagram from obdii Together engine check light

Epson L120 Parts Diagram Home John Deere M120381 Double V De

linkage mower lt155 l120 lookup weingartz epson l120 parts printer epson l120 inside printers source epson functions deere john parts diagram l120 l118 cheap find deere john l120 diagram

epson l120 parts diagram Home john deere m120381 double v deck belt 5/8 x 126.7 outside

Eutectic Phase Diagram Equation 2 Component Phase Diagrams

Binary eutectic mixture chemistry libretexts thermodynamics show phase diagram eutectic uses problem hasn answered transcribed question yet text been eutectic binary mixture solid eutectic mixt

eutectic phase diagram equation 2 component phase diagrams

Esp32-s2-wroom Schematic Esp32 Wroom Module Introduction Fig

esp32 wroom module introduction figure schematic esp32 owenduffy facility program auto schematics esp32s fix failure possible makers above larger esp32 pinout wroom 32 progra

esp32-s2-wroom schematic Esp32 wroom module introduction figure

Evinrude Wiring Schematic Remote Starter Switch Wiring Diagr

outboard evinrude diagrams wiring evinrude diagram etec outboards 2008 motor block power backed launching fired trailer while off boat tech evinrude hp wiring diagram lark iv outboard johnson motor

evinrude wiring schematic Remote starter switch wiring diagrams